Выбор телефона/смартфона

Мобильные телефоны, модемы 3G, оборудование доступа

Re: Выбор телефона/смартфона

Сообщение aleks-rus » 05 дек 2019, 14:51

elementator писал(а):если серьезно

то я наверное что то пропустил...
структурно регулирование яркости подсветки выглядит так:
имеется шим-контроллер вырабатывающий последовательность прямоугольных импульсов заданной амплитуды и частоты с возможностью изменения скважности и силовой ключ в качестве исполнительного элемента. Ключ (полевой транзистор) может быть встроенным в микросхему или внешний. Частота может быть от единиц до десятков и сотен килогерц. Мерцание подсветки вследствие инерционности сетчатки глаз практически не воспринимается. ИМХО
aleks-rus
 
 
Сообщения: 1236
Зарегистрирован: 08 янв 2011, 15:50
Откуда: Г. Тарко-Сале
Благодарил (а): 236 раз.
Поблагодарили: 87 раз.
Имя: Александр
Автомобиль: Sorento BL, 2.5TD (14X л/с), Part-Time, AT
Год выпуска: 2002
Доп. информация: Александр Александрович умер 23 октября 2020 года.
Мы похоронили его на родине, рядом с семьей.
С уважением, сын.

Re: Выбор телефона/смартфона

Сообщение elementator » 05 дек 2019, 15:02

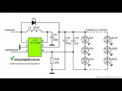
Типичная степап схема преобразователя напряжения для подсветки смарта. На этом преобразователе напряжение повышается с 3,5 до 15-20 вольт

Добавлено через 1 минуту 1 секунду:
Частота Шима 20-100кГц.
Вложения
image (1).jpg
Изображение
Аватара пользователя
elementator
 
 
Сообщения: 1130
Зарегистрирован: 14 мар 2010, 21:25
Откуда: москва
Благодарил (а): 11 раз.
Поблагодарили: 44 раз.
Имя: Сергей
Автомобиль: Другая машина
Год выпуска: 2018
Доп. информация: Черная, JEELY ATLAS, 2,4, 4WD

Re: Выбор телефона/смартфона

Сообщение operator » 05 дек 2019, 16:50

elementator писал(а):Ну я конечно сильно впечатлён этой статьей! Это ж надо было так серьезно такую #уйню написать? Да ещё и с фото!!!

Ну статья может и не фонтан, даже не спорю. Я в нюансы не вникал, так как, могу часами сидеть в телефоне, хоть днём, хоть ночью и
всё ОК (в отличие от супруги, кстати, которая более получаса не выдерживает). Поэтому дал первую попавшуюся ссылку на хоть какое-то описание самого процесса.
Есть у кого ссылка на более граммотное описание, кидайте, почитаем. А то, пока один холивар в теме типа "сам дурак") и "раз это невозможно увидеть, значит и нечего об этом говорить"!)
Рассуждай токмо о том, о чем понятия твои тебе сие дозволяют ... (Козьма Прутков)
Аватара пользователя
operator
 
Модератор
 
Сообщения: 7340
Зарегистрирован: 26 окт 2010, 17:35
Благодарил (а): 626 раз.
Поблагодарили: 1657 раз.
Имя: Сергей
Автомобиль: Sorento XM, 2.2TD (197 л/с), 4WD, AT
Год выпуска: 2010

Re: Выбор телефона/смартфона

Сообщение BlkDem » 06 дек 2019, 04:41

"Суслика в поле видишь? Вот и я не вижу. А он есть!" (с) :D
Заказать модифицированную трансмиссию можно в партнерской теме - Тема: "SuperTOD-2" от BlkDem
Аватара пользователя
BlkDem
 
Модератор
 
Сообщения: 24225
Зарегистрирован: 16 сен 2009, 12:01
Откуда: TR
Благодарил (а): 1567 раз.
Поблагодарили: 1258 раз.
Имя: Максим
Автомобиль: Sorento BL, 2.5TD (170 л/с), TOD, AT
Год выпуска: 2007
Доп. информация: Был SORENTO 2.5TD 2002 г.
SuperTOD II, Бинар, CB

Re: Выбор телефона/смартфона

Сообщение operator » 06 дек 2019, 08:48

Samsung Galaxy Note10 Lite
Это что-то новенькое!
Рассуждай токмо о том, о чем понятия твои тебе сие дозволяют ... (Козьма Прутков)
Аватара пользователя
operator
 
Модератор
 
Сообщения: 7340
Зарегистрирован: 26 окт 2010, 17:35
Благодарил (а): 626 раз.
Поблагодарили: 1657 раз.
Имя: Сергей
Автомобиль: Sorento XM, 2.2TD (197 л/с), 4WD, AT
Год выпуска: 2010

Re: Выбор телефона/смартфона

Сообщение Talik » 20 дек 2019, 11:02

Стож, operator
ну вроде начали 10-й ведроид раздавать седне :)
Аватара пользователя
Talik
 
 
Сообщения: 11107
Зарегистрирован: 07 июн 2013, 12:13
Откуда: Масквабад
Благодарил (а): 405 раз.
Поблагодарили: 430 раз.
Имя: Виталий
Автомобиль: Другая машина
Год выпуска: 2021
Доп. информация: Subaru Levorg STi Sport Ex \ Mazda 3 Speed \ Cadillac SRX GMT166

Re: Выбор телефона/смартфона

Сообщение Стож » 20 дек 2019, 13:09

Talik писал(а):начали 10-й ведроид раздавать седне

Мой молчит пока, но тоже подожду отзывов. На OnePlus сырой очень был.
Аватара пользователя
Стож
 
 
Сообщения: 6326
Зарегистрирован: 09 апр 2008, 20:32
Откуда: Салтыковка
Благодарил (а): 191 раз.
Поблагодарили: 265 раз.
Имя: Сергей
Автомобиль: Другая машина
Год выпуска: Другое
Доп. информация: Audi Q7. GAC GS8.

Re: Выбор телефона/смартфона

Сообщение Talik » 21 дек 2019, 10:41

Пишу :)
Доволен, первое что заметил звук из внешних динамиков стал сильно громче и насыщенней, класс, наконец темная тема, многие приложения покрасились в темный цвет, мне это нравится, но воцап упорно не хочет, гад. Поменялась анимация, стала красивше и плавней. Изменили меню обслуживание устройства. В файлменеджере родном активировали корзину. К сожалению так и не добавили на уровне прошивки уведомление кольцом вокруг селфи камеры, но тут по-прежнему можно юзать aodnotify. По мне не очень удобно, но возможно, на 9 андре работало, почему так и не реализовали в 10 непонятно. Продолжаю наблюдать дальше. Работает очень стабильно и плавно :)

Via Tapatalk using Note10+
Аватара пользователя
Talik
 
 
Сообщения: 11107
Зарегистрирован: 07 июн 2013, 12:13
Откуда: Масквабад
Благодарил (а): 405 раз.
Поблагодарили: 430 раз.
Имя: Виталий
Автомобиль: Другая машина
Год выпуска: 2021
Доп. информация: Subaru Levorg STi Sport Ex \ Mazda 3 Speed \ Cadillac SRX GMT166

Re: Выбор телефона/смартфона

Сообщение 100$ » 25 дек 2019, 00:16

Ая сегодня нашел в "лишних" гаджетах у жеребенка ST17i...
Сейчас в резерве
[user]100$[/user] писал(а):У меня вторым Нокиа 6230i, модель 2005 года

Нокии ТОЧНО пришлось менять батарейку - своя вздулась. Купил за 100 рублей.
Но у Сони - батареечка еще плоская. Заказал у китайцев новую ~400р., на всяк.
По пачпорту, если все отключить нафиг - 10 суток. Нокия держит 4. На китайской батарейке.
А Соньку можно мыть, кидать и ... черти чем с ней заниматься.
Помазал экран MetalPolish, ее экран не разу не видел "пленок". Ну царапкнутая. Но работает, как часики.

ЗЫ. Мне б найти еще у ребенка пару Нокий и НТС - будет коллекция самых НАМБЕР1 телефонов. И Сименс был... :D
Еще где-то Филипс-батарейка валяется - там не поймешь что-во-что встроено: батарейка в телефон, может наоборот. :ROFL: :ROFL: :ROFL:
TAKE5...5/4
Аватара пользователя
100$
 
 
Сообщения: 20445
Зарегистрирован: 20 ноя 2007, 14:29
Откуда: Калуга
Благодарил (а): 834 раз.
Поблагодарили: 2387 раз.
Имя: Андрей
Автомобиль: Sorento BL, 2.5TD (170 л/с), TOD, AT
Год выпуска: 2007
Доп. информация: Первый и единственный владелец;)))

Re: Выбор телефона/смартфона

Сообщение operator » 02 фев 2020, 11:54

Решил тут прикупить в авто какой-то типа устаревший телефончик, чисто для навигации, чтобы не жалко было юзать. Нашёл два практически новых, разве что не в плёнках, Samsung Note 4 и Sansung A700F ... Блин, умели же раньше делать девайсы, каждая модель индивидуальная, со своей изюминкой. Сейчас все как под копирку, глянцевые, но скучные.
Взял A7. Для поставленных целей самое то!
Рассуждай токмо о том, о чем понятия твои тебе сие дозволяют ... (Козьма Прутков)
Аватара пользователя
operator
 
Модератор
 
Сообщения: 7340
Зарегистрирован: 26 окт 2010, 17:35
Благодарил (а): 626 раз.
Поблагодарили: 1657 раз.
Имя: Сергей
Автомобиль: Sorento XM, 2.2TD (197 л/с), 4WD, AT
Год выпуска: 2010

Re: Выбор телефона/смартфона

Сообщение operator » 02 фев 2020, 12:14

И ещё немного про амолед ...
Долгое время владел планшетом Samsung Tab A 8.0 (SM-T355) с TFT экраном. Немного слабоват был, как для современных реалий, но в качестве читалки устраивал. С полгода назад представилась возможность поменять с небольшой доплатой на новенький Tab S2 (SM-T719). Тот же формат, но чуток мощнее. Поменял. Ничего не утверждаю, ШИМ или что другое, но на TFT мог читать часами, никакого дискомфорта, на новом с Super Amoled более получаса не выдерживаю, особенно в темноте. Подумываю прикупить опять предыдущий девайс, специально для чтения.
P.S С телефонами на Amoled таких проблем не было никогда. Хоть полдня в экране, всегда всё ровно и комфортно.
Рассуждай токмо о том, о чем понятия твои тебе сие дозволяют ... (Козьма Прутков)
Аватара пользователя
operator
 
Модератор
 
Сообщения: 7340
Зарегистрирован: 26 окт 2010, 17:35
Благодарил (а): 626 раз.
Поблагодарили: 1657 раз.
Имя: Сергей
Автомобиль: Sorento XM, 2.2TD (197 л/с), 4WD, AT
Год выпуска: 2010

Re: Выбор телефона/смартфона

Сообщение bog13bog » 02 фев 2020, 20:57

operator писал(а): более получаса не выдерживаю, особенно в темноте.

Согласен, то же заметил, что глаза быстрее стали уставать и садиться. Теперь использую небольшую подсветку, но это мало помогает, даже при включенном режиме чтение. Возможно придется брать читалку на монохромном дисплее.
bog13bog
 
 
Сообщения: 6040
Зарегистрирован: 19 дек 2009, 20:12
Откуда: Санкт-Петербург
Благодарил (а): 32 раз.
Поблагодарили: 558 раз.
Имя: Владимир
Автомобиль: Sorento BL, 2.5TD (170 л/с), TOD, AT
Год выпуска: 2005
Доп. информация: Кореец, limited.ну очень классный, Тойота Venza

Re: Выбор телефона/смартфона

Сообщение 100$ » 02 фев 2020, 21:40

А я жду марта! :ROFL: :ROFL: :ROFL:
В марте китайцы покажут П40-линейку.
У меня, правда, еще три стекла и два чехла на П10, но если они представят 40-вую линейку, а я смогу сломать свою 10-ку...
Точно возьму П30про... Кроме стекла на заднице - бомба! Цена станет вкусной. IP68, камеры, память и проч. удовольствия.
А, если не сломается, не возьму... :ROFL: :ROFL: :ROFL:
TAKE5...5/4
Аватара пользователя
100$
 
 
Сообщения: 20445
Зарегистрирован: 20 ноя 2007, 14:29
Откуда: Калуга
Благодарил (а): 834 раз.
Поблагодарили: 2387 раз.
Имя: Андрей
Автомобиль: Sorento BL, 2.5TD (170 л/с), TOD, AT
Год выпуска: 2007
Доп. информация: Первый и единственный владелец;)))

Re: Выбор телефона/смартфона

Сообщение 100$ » 02 фев 2020, 22:45

operator писал(а):какой-то типа устаревший телефончик

[user]100$[/user] писал(а): нашел в "лишних" гаджетах у жеребенка ST17i...

Изображение
Телефон пленок не видел...
Знаю одного программиста, по совету которого купил этот телефон, так он им до сих пор пользуется...
Вот это вещь! :D
TAKE5...5/4
Аватара пользователя
100$
 
 
Сообщения: 20445
Зарегистрирован: 20 ноя 2007, 14:29
Откуда: Калуга
Благодарил (а): 834 раз.
Поблагодарили: 2387 раз.
Имя: Андрей
Автомобиль: Sorento BL, 2.5TD (170 л/с), TOD, AT
Год выпуска: 2007
Доп. информация: Первый и единственный владелец;)))

Re: Выбор телефона/смартфона

Сообщение operator » 03 фев 2020, 00:12

100$ писал(а):Вот это вещь!

https://mobile-review.com/review/sonyericsson-xperia-active-st17i.shtml
... 512 МБ оперативной памяти. Для большинства задач этого объема хватает с лихвой. Внутренней памяти - около 320 МБ, а свободно 270 МБ. В комплекте идет карточка на 2 ГБ, поэтому при желании все приложения можно «скинуть» на нее.

В поисках была рабочая машинка, а не "динозавр"!)
Рассуждай токмо о том, о чем понятия твои тебе сие дозволяют ... (Козьма Прутков)
Аватара пользователя
operator
 
Модератор
 
Сообщения: 7340
Зарегистрирован: 26 окт 2010, 17:35
Благодарил (а): 626 раз.
Поблагодарили: 1657 раз.
Имя: Сергей
Автомобиль: Sorento XM, 2.2TD (197 л/с), 4WD, AT
Год выпуска: 2010

Пред.След.

Вернуться в Мобильная связь

Кто сейчас на конференции

Сейчас этот форум просматривают: нет зарегистрированных пользователей и гости: 2