Электрический вентилятор на TD.

Особенности устройства и эксплуатации электрической части автомобилей KIA SORENTO BL (2002..2009)

Re: Электрический вентилятор на TD.

Сообщение Башир » 02 фев 2016, 23:03

Gubkin писал(а):И вентилятор сам от Шнивы хочу (как тут)

Gubkin вопрос,ставил вентиляторы что на рисунке? они не от шеви, от инжектрной нивы, и ставятся снаружи, от шеви нивы что стоят со стороны двигателя они длинее, не вписываются в радиатор. но и эти эффект вроде дают, только надолго датчик не выдерживает, потому и интересуюсь, как ты их подсоединял чтоб без нагрузки работали?

Добавлено через 1 минуту 12 секунд:
Спасибо Михаил!

Добавлено через 5 дней 20 часов 43 минуты 37 секунд:
Михаил-Andover писал(а):Но в этой теме есть и про датчик, страница 5,

Михаил спасибо! я оказывается эту страницу как то проморгал. вот этот вентилятор вполне достойный. вот продается он по россии интересно? и просьба, вот под нагрузку он быстро сбрасывает темп ОЖ? и на месте как он смотрится?
Башир
 
 
Сообщения: 264
Зарегистрирован: 31 июл 2012, 21:23
Откуда: магас
Благодарил (а): 0 раз.
Поблагодарили: 5 раз.
Имя: Бaшир
Автомобиль: Sorento BL, 2.5TD (14X л/с), Part-Time, AT
Год выпуска: 2004

Re: Электрический вентилятор на TD.

Сообщение Михаил-Andover » 08 фев 2016, 21:25

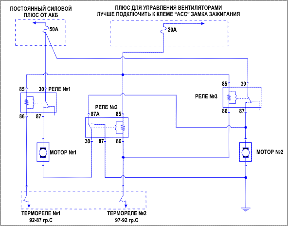
Башир, извини, хотел отправить схему и продинамил тебя, запамятовал.
Вот :

Изображение

Датчик с двумя контактными группами Т1 и т2 на разные температурные уставки (Т срабатывания),
Два реле К1 и К2 автомобильные 30-40А
Соответственно, их замыкающие контакты К1.1 и К2.1
Два двигателя вентиляторов М1 и М2

Для предохранения контактов датчика от обгорания от эдс самоиндукции при срабатывании реле, можно еще "погладить шнурки" и припаять параллельно каждому реле диод, анодом к минусу.

Предохранители на вентиляторах не показаны, желательно поставить.
Вентилятор, что стоит у меня покупать не рекомендую, все равно пришлось двигатель менять на Бошевский от Волги.
Можно посмотреть на разборках крыльчатку с корпусом подходящего размера с убитым двигателем и потом опять же махнуть на Боша, либо аналог. Но альтернативы Бошу, честно говоря, не вижу. Немцы аккуратны и последовательны в технических решениях.

Кстати, на сайте американца-производителя до сих пор указана неправильная информация - данный радиатор заявлен как устанавливаемый и перед радиатором и после него, что приведет потенциального покупателя к тем же проблемам, что были и у меня. Производитель мотор не поменял :-). Дебилы, б...я (с) Лавров)). Я неоднократно отправлял в техотдел разъяснения по качеству изготовления и применяемых материалов электродвигателя, но видать, они умнее меня.
К тому же стоимость свыше 12 тысяч и с дополнительной платой за доставку как-то не располагает к покупке откровенного барахла.

Если нужны тонкости по установке, спрашивай, можно в личку.
Аватара пользователя
Михаил-Andover
 
 
Сообщения: 2097
Зарегистрирован: 14 янв 2007, 14:29
Откуда: г.Москва, Чертаново
Благодарил (а): 11 раз.
Поблагодарили: 132 раз.
Имя: Михаил
Автомобиль: Sorento BL, 2.5TD (170 л/с), TOD, AT
Год выпуска: 2007
Доп. информация: Электровеник вместо вискомуфты

Re: Электрический вентилятор на TD.

Сообщение Башир » 08 фев 2016, 23:10

Огромное спасибо Михаил! вот теперь владею полной информацией. я благодарю тебя. просветил. теперь чуть погодя скомпоную по полной программе.
Башир
 
 
Сообщения: 264
Зарегистрирован: 31 июл 2012, 21:23
Откуда: магас
Благодарил (а): 0 раз.
Поблагодарили: 5 раз.
Имя: Бaшир
Автомобиль: Sorento BL, 2.5TD (14X л/с), Part-Time, AT
Год выпуска: 2004

Re: Электрический вентилятор на TD.

Сообщение Башир » 06 мар 2016, 20:39

Михаил приветствую. по поводу винтов. пока оставил установленные раньше нивовские, их два, и пока поставил на один контакт, в первом же режиме на всюю мощность обороты. вопрос встал про датчик в патрубке, стоял в верхнем патрубке. что то я его не допонял. даже при езде винты срабатывали часто и при медленной езде и при стоянке долго тарахтели. рискнул переставить на нижний патрубок. срабатывают. но время срабатывания гораздо дольше и время работы сократилось. быстро отключается. и при движении на скорости не включается помоему. в горы залазить пока не пробовал. под нагрузку не хотится с ненадежной системой охлаждения. Вот я и хотел посоветоваться, не рисковано в нижнем патрубке оставить датчик?

Добавлено через 5 минут 22 секунды:
И еще один вопрос. Обращаюсь к знатокам и мастерам по электрическим схемам. подключал вентиляторы по схеме (вложение файл) совсем ненадежная система, двухскоростной режим соблюдался, но при частом срабатывании поплавилось реле и датчик отказал, в итоге один вентилятор вращал и тот не долго думая сдох не успев остужить движок хоть дело было зимой. есть у кого подсказка как надежно подключить вентиляторы для двухскоростного режима чтоб не создавало чрезмерной нагрузки?

Добавлено через 15 минут 6 секунд:
и вот такую схему нашел. соединения не такие как в первой. но не знание электроники не придает уверенности. стоит ли подключаться или нет?
Вложения
вторая схема винтов.jpg
винты волга схема.gif
Башир
 
 
Сообщения: 264
Зарегистрирован: 31 июл 2012, 21:23
Откуда: магас
Благодарил (а): 0 раз.
Поблагодарили: 5 раз.
Имя: Бaшир
Автомобиль: Sorento BL, 2.5TD (14X л/с), Part-Time, AT
Год выпуска: 2004

Re: Электрический вентилятор на TD.

Сообщение kapger » 06 мар 2016, 21:28

Башир писал(а):подключал вентиляторы по схеме (вложение файл)
Файл не вижу. Может потому, что я с планшета сижу тут?

А вот схему вижу. Нормальная схема. Сначала (когда первый датчик сработает) начнут крутиться оба вентилятора на половинной мощности, а потом (когда второй датчик сработает) они оба будут крутиться каждый на полную мощность.
Аватара пользователя
kapger
 
Партнёр Клуба
 
Сообщения: 3778
Зарегистрирован: 18 фев 2011, 11:47
Откуда: Моск.обл
Благодарил (а): 167 раз.
Поблагодарили: 231 раз.
Имя: Игорь
Автомобиль: Sorento BL, 2.5TD (170 л/с), Part-Time, MT
Год выпуска: 2007
Доп. информация: броня стёкол, сигнализация MS, видео- и фотокамеры, TPMS, ксенон, Бинар, БК Multitronics, EGR заглушен, пружины H&R+45, аммо Каяба+Хола. KNEJC524575734446

Re: Электрический вентилятор на TD.

Сообщение Башир » 06 мар 2016, 22:08

Спасибо большое! но вот схема эта перегревает реле и недолго работает. Просмотри пожалуста вот схема с цветными проводами она может будет лучше чем та которую я первой скинул?

Добавлено через 2 минуты 54 секунды:
концевики реле по другому выведены в сторону плюса и нагрузки, то есть винтов.
Башир
 
 
Сообщения: 264
Зарегистрирован: 31 июл 2012, 21:23
Откуда: магас
Благодарил (а): 0 раз.
Поблагодарили: 5 раз.
Имя: Бaшир
Автомобиль: Sorento BL, 2.5TD (14X л/с), Part-Time, AT
Год выпуска: 2004

Re: Электрический вентилятор на TD.

Сообщение kapger » 06 мар 2016, 22:12

Башир писал(а):схема с цветными проводами
Я про неё и писал.

Ту, которую ты первой вроде как скинул, я не вижу:
kapger писал(а):Файл не вижу. Может потому, что я с планшета сижу тут?


Добавлено через 2 минуты 20 секунд:
Башир писал(а):схема эта перегревает реле и недолго работает
А это потому, что ток, протекающий через реле, больше, чем ток, на который реле рассчитано. Надо ставить реле с более мощными контактами.
Аватара пользователя
kapger
 
Партнёр Клуба
 
Сообщения: 3778
Зарегистрирован: 18 фев 2011, 11:47
Откуда: Моск.обл
Благодарил (а): 167 раз.
Поблагодарили: 231 раз.
Имя: Игорь
Автомобиль: Sorento BL, 2.5TD (170 л/с), Part-Time, MT
Год выпуска: 2007
Доп. информация: броня стёкол, сигнализация MS, видео- и фотокамеры, TPMS, ксенон, Бинар, БК Multitronics, EGR заглушен, пружины H&R+45, аммо Каяба+Хола. KNEJC524575734446

Re: Электрический вентилятор на TD.

Сообщение Михаил-Andover » 06 мар 2016, 22:36

Башир писал(а):и пока поставил на один контакт, в первом же режиме на всюю мощность обороты.

Температурка уставки датчика маловата, поэтому и срабатывает часто. Фактически, это температура открытия большого кругаЮ вот горячая ОЖ и включает датчик. Надо 91-95 и 97-102 и все будет хорошо.

Добавлено через 8 минут 36 секунд:
Башир писал(а):поплавилось реле и датчик отказа

Как поплавились? сообщи тип реле. Такое принципиально невозможно, если нагрузка в пределах нормы.
Аватара пользователя
Михаил-Andover
 
 
Сообщения: 2097
Зарегистрирован: 14 янв 2007, 14:29
Откуда: г.Москва, Чертаново
Благодарил (а): 11 раз.
Поблагодарили: 132 раз.
Имя: Михаил
Автомобиль: Sorento BL, 2.5TD (170 л/с), TOD, AT
Год выпуска: 2007
Доп. информация: Электровеник вместо вискомуфты

Re: Электрический вентилятор на TD.

Сообщение Башир » 16 мар 2016, 22:50

Михаил-Andover писал(а):Температурка уставки датчика маловата, поэтому и срабатывает часто

Да, Михаил, я тоже так же и сформулировал, тем более с головки сразу ОЖ и идет под этой же температурой, заказал датчик какой ставил ты, придет, устрою переделки, сначала сверху поставлю, если что вниз спустить недолго, у меня проставки для датчиков и снизу и сверху стоят. а релюшки 80амперные, с пятью ножками, одно не вынесло, просто уже изза упорства не хочу возвращать вискомуфту, электро мне показалось эффективней

Добавлено через 5 минут 59 секунд:
вот такого типа реле, но они у меня прозрачные, и лампочка внутри стоит, загорается при срабатывании, включении реле
Вложения
23872.jpg
Башир
 
 
Сообщения: 264
Зарегистрирован: 31 июл 2012, 21:23
Откуда: магас
Благодарил (а): 0 раз.
Поблагодарили: 5 раз.
Имя: Бaшир
Автомобиль: Sorento BL, 2.5TD (14X л/с), Part-Time, AT
Год выпуска: 2004

Re: Электрический вентилятор на TD.

Сообщение Михаил-Andover » 16 мар 2016, 23:26

Эти реле никак не на 80 ампер, но они вполне могут без проблем коммутировать до 30А.
Крайне не желательно использовать стартерные (типа волговских и т.п.), так как они расчитаны на кратковременный режим работы. Катушка перегреется, поплывет.
Покажи фото прозрачных :-). Пляжный вариант?
Аватара пользователя
Михаил-Andover
 
 
Сообщения: 2097
Зарегистрирован: 14 янв 2007, 14:29
Откуда: г.Москва, Чертаново
Благодарил (а): 11 раз.
Поблагодарили: 132 раз.
Имя: Михаил
Автомобиль: Sorento BL, 2.5TD (170 л/с), TOD, AT
Год выпуска: 2007
Доп. информация: Электровеник вместо вискомуфты

Re: Электрический вентилятор на TD.

Сообщение Башир » 16 мар 2016, 23:41

вот один к одному такие я ставил. вот и тоже подумал что могут при длительной работе нагреваться, тем самым и сам датчик напрягать следом со своим нагревом

Добавлено через 1 минуту 50 секунд:
Я их химичил при возделывании двухскоростного режима.
Вложения
реле 80а.jpg
Башир
 
 
Сообщения: 264
Зарегистрирован: 31 июл 2012, 21:23
Откуда: магас
Благодарил (а): 0 раз.
Поблагодарили: 5 раз.
Имя: Бaшир
Автомобиль: Sorento BL, 2.5TD (14X л/с), Part-Time, AT
Год выпуска: 2004

Re: Электрический вентилятор на TD.

Сообщение BlkDem » 17 мар 2016, 04:20

Контактные группы взросленькие. Вполне даже могут и долговременно 80А. Но вот внешний вид что-то вызывает некоторые вопросы :D
Заказать модифицированную трансмиссию можно в партнерской теме - Тема: "SuperTOD-2" от BlkDem
Аватара пользователя
BlkDem
 
Модератор
 
Сообщения: 24225
Зарегистрирован: 16 сен 2009, 12:01
Откуда: TR
Благодарил (а): 1567 раз.
Поблагодарили: 1258 раз.
Имя: Максим
Автомобиль: Sorento BL, 2.5TD (170 л/с), TOD, AT
Год выпуска: 2007
Доп. информация: Был SORENTO 2.5TD 2002 г.
SuperTOD II, Бинар, CB

Re: Электрический вентилятор на TD.

Сообщение Михаил-Andover » 17 мар 2016, 10:44

Обратную бы сторону с картинкой производителя...
Аватара пользователя
Михаил-Andover
 
 
Сообщения: 2097
Зарегистрирован: 14 янв 2007, 14:29
Откуда: г.Москва, Чертаново
Благодарил (а): 11 раз.
Поблагодарили: 132 раз.
Имя: Михаил
Автомобиль: Sorento BL, 2.5TD (170 л/с), TOD, AT
Год выпуска: 2007
Доп. информация: Электровеник вместо вискомуфты

Re: Электрический вентилятор на TD.

Сообщение keksoid » 17 мар 2016, 22:17

Как мне наш электрик обьяснял - ищи реле у которых две ноги одного цвета, а другие две ноги - другого цвета. И будет тебе счастие
Запчасти для иномарок.
Аватара пользователя
keksoid
 
Партнёр Клуба
 
Сообщения: 2583
Зарегистрирован: 01 июл 2011, 13:58
Откуда: Томск
Благодарил (а): 52 раз.
Поблагодарили: 76 раз.
Имя: Алексей
Автомобиль: Sorento BL, 2.5TD (14X л/с), TOD, AT
Год выпуска: 2002
Доп. информация: Супер-TOD от Левы, 7 мест, Limited

Re: Электрический вентилятор на TD.

Сообщение BlkDem » 18 мар 2016, 04:19

keksoid писал(а):наш электрик

Пузырь ему поставь. Пусть выпьет за ПТУ, которое заканчивал :)
Такие реле существуют. Другое дело, что специально их искать нет никакой необходимости.
Заказать модифицированную трансмиссию можно в партнерской теме - Тема: "SuperTOD-2" от BlkDem
Аватара пользователя
BlkDem
 
Модератор
 
Сообщения: 24225
Зарегистрирован: 16 сен 2009, 12:01
Откуда: TR
Благодарил (а): 1567 раз.
Поблагодарили: 1258 раз.
Имя: Максим
Автомобиль: Sorento BL, 2.5TD (170 л/с), TOD, AT
Год выпуска: 2007
Доп. информация: Был SORENTO 2.5TD 2002 г.
SuperTOD II, Бинар, CB

Пред.След.

Вернуться в Электрика и электроника (BL)

Кто сейчас на конференции

Сейчас этот форум просматривают: нет зарегистрированных пользователей и гости: 4

cron