Ручное управление TOD (2HI-AUTO-4HI)

Особенности устройства и работы систем полного привода: TOD (Torque-On-Demand) и Part-Time (EST), устанавливаемых на KIA SORENTO

Ручное управление TOD (2HI-AUTO-4HI)

Сообщение BlkDem » 26 мар 2009, 01:05

Некоторая "выжимка" темы, оформленная AleksandrOK
Ручное управление TOD (2HI-AUTO-4HI)
на автомобилях Соренто дорестайлинговых и рестайлинговых.
Вопрос: «Это возможно?». Ответ: «Да».
1.Предупреждение!!! Тот, кто не ездил на авто с режимом Part-Time, должен сначала ознакомиться с особенностями езды в этих режимах, чтобы не повредить трансмиссию.
2. Начнём с самого простого варианта: дорестайл, ручная коробка передач МТ.
( Нет разницы, какая КПП. Пиктограммы мигают при неверном подключении и/или при отсутствии резистора-обманки. - прим. BlkDem)
2.1 Только режим 2Н – привод на задние колёса.
2.1.1 Самое простое – вынуть предохранитель N 13 или 14 - зависит от нескольких причин, но важно, что называется этот предохранитель "TCCS" - в салоне слева от левой коленки водителя, который находится за крышечкой. У меня лично (2.4 МТ 2005 г.в.) в этом режиме всё работало и ничего не мигало.
2.1.2 Я (автор сообщения) себе сделал режим 2HI-AUTO-4LOW простым способом. Сделал в разрыв предохранителя TCCS под ногами водителя тумблер с навесным предохранителем на 20А. Вывел его в левый откидной кармашек у ног. Полгода езжу без проблем. Сухо-отключаю TOD, гоняю на заднем, сыро-скользко - включаю TOD.
2.1.3 Более сложный способ – отключить электромагнитную муфту от модуля управления TOD. Для этого надо разрезать жёлтый провод №3, идущий от левого разъёма блока управления к муфте. В разрез запаиваем выключатель на 8-10 А, или реле, для управления которым используем дополнительный выключатель.
2.2 Только режим 4Н – привод на все колёса. Будем его так называть.
(Всё-таки вернее назвать этот режим не 4Н, а ЛОК. Потому что пользоваться этим режимом можно и на понижайке. (cnh/51)
2.2.1 Для его реализации также разрезаем провод №3 и используем переключатель на 2 положения.
Центральный контакт этого переключателя цепляем к перерезанному проводу, идущему на катушку муфты,
и оставшиеся контакты: один на провод №3 TOD, второй на +12.
Силовое питание лучше брать с контактов 2 и 7 того же разъема, там +12 BAT через предохранитель, или с прикуривателя.
2.3 Режим 2Н-4Н.
2.3.1 Аналогично пункту 2.2.1, только переключатель нужен 3-х позиционный, чтобы в нейтральном положении средний контакт не соединялся ни с одним из крайних. Это будет соответствовать 2Н.
3.Следующая конфигурация: дорестайл, автоматическая коробка передач АТ.
Этот вариант освещён в форуме очень невнятно. Если делать так же, как и на дорестайл МТ, то у некоторых Сорентоводов начинают мигать пиктограммы, перестаёт работать режим 4LOW, вылезают ещё какие-то проблемы. Поэтому в этом случае следует применять схемы, которые используются на рестайлинговых Сориках. Хотя может я неправ, если кто-то может всё уточнить, буду благодарен.
4. Основная схема, совместимая со всеми рестайлинговыми и дорестайлинговыми Сориками. Основное существенное отличие: в режиме 2Н провод №3 не просто разрывается, как в предыдущих случаях, а через резистор (сопротивление) 30-50 Ом (оптимальнее 100 - 160 Ом - прим. BlkDem) соединяется с массой. Данный резистор является обманкой для электроники, чтобы она работала в нормальных режимах. Мощность его не менее 5 ватт, но чем мощнее, тем лучше для теплоотвода. Самый простой вариант 2Н с фотографиями на стр. 40,41. Самый простой вариант 4Н на стр.51.
4.1 Самый простой вариант 2Н-4Н:
Первую группу переключателя распаиваем аналогично п. 2.2.3
Вторую группу распаиваем следующим образом: на средний вывод (переключающийся контакт) запаиваем перемычку от 1-й группы с проводом №3. На контакт, который находится рядом с 12-вольтовым проводом, припаиваем провод от резистора. 2-й вывод резистора соединяем с массой. Оставшийся вывод переключателя оставляем свободным. Силовое питание лучше брать с контактов 2 и 7 того же разъема там +12 BAT через предохранитель (или с прикуривателя). А корпус на контактах 8 и 9! Соответственно кроме подключения к данному разъему никуда не надо больше лазить. И всё будет работать.
Предупреждение!!! Переключатель должен быть рассчитан на ток не менее 8-10А.
4.2 Этого минимально достаточно для обеспечения работы раздатки в режимах 2Н-4Н. Есть и более сложные схемы с использованием как реле, так и дополнительных элементов. Это позволяет не только создать нужный режим раздатки, но и контролировать работу электромагнитной муфты и т.д..
Основные, применяемые форумчанами схемы. В чём разница, неизвестно, т.к. ЛЕВ схему не выкладывал.
4.2.1 Схема от Льва. (Лёва) (Засекреченная) См.
:arrow: Тема: Super-TOD от Лёвы: цены на установку или схемы (по почте)
4.2.2 Схема от Сергея UA3DFA, выложена в этом форуме. Стр.26
:arrow: Тема: Ручное управление TOD (2HI-AUTO-4HI), Сообщение #315930, Автор: UA3DFA
Фотографии установки на стр.58
:arrow: Тема: Ручное управление TOD (2HI-AUTO-4HI), Сообщение #438053, Автор: runner_Perm
Ещё схемы
От Евгени, стр.51. переводит трансмиссию в режим AUTO при торможении.
:arrow: Тема: Ручное управление TOD (2HI-AUTO-4HI), Сообщение #419507, Автор: Евгени
доработка схемы на стр.58.
:arrow: Тема: Ручное управление TOD (2HI-AUTO-4HI), Сообщение #438053, Автор: runner_Perm
От leolik интересное предложение на стр.62.
:arrow: Тема: Ручное управление TOD (2HI-AUTO-4HI), Сообщение #448667, Автор: leolik
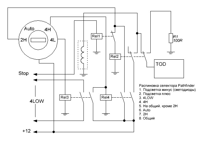
От BlkDem схема с крутилкой от Pathfinder стр.90
:arrow: Тема: Ручное управление TOD (2HI-AUTO-4HI), Сообщение #673085, Автор: BlkDem
Вся тема по "SuperTOD by BlkDem":
:arrow: Тема: Разработка SuperTOD-2. Запись желающих
Версия accent:
:arrow: Тема: Ручное управление TOD (2HI-AUTO-4HI), Сообщение #1004557, Автор: Accent-58

Немножко теории:
Мощность рассеиваемая резистором=напряжение в квадрате делить на сопротивление, т.е. 14*14/R=196/R/ При 30 Ом = 6,5 Вт. Но лучше с запасом, чтобы меньше грелось.
(при 160 Ом, Pm = 14.4*14.4/160 = ~1.3 Вт - прим. Blkdem)
ШИМ - Широтно-импульсная модуляция. При 100% ШИМ среднее значение напряжения равно напряжению на входе ШИМ, т.е. напряжению в сети. Т.о. подача на катушку муфты полного напряжения равнозначно ШИМ со 100% модуляцией.
upd BlkDem: максимальная скважность, которую генерирует TOD ~0,87


Дополнения, неточности, пожелания - прошу мне (BlkDem) в ЛС.

 Замечание от модератора: BlkDem
Сообщение отредактировано и преобразовано в "шапку" темы.
Заказать модифицированную трансмиссию можно в партнерской теме - Тема: "SuperTOD-2" от BlkDem
Аватара пользователя
BlkDem
 
Модератор
 
Сообщения: 24225
Зарегистрирован: 16 сен 2009, 12:01
Откуда: TR
Благодарил (а): 1567 раз.
Поблагодарили: 1258 раз.
Имя: Максим
Автомобиль: Sorento BL, 2.5TD (170 л/с), TOD, AT
Год выпуска: 2007
Доп. информация: Был SORENTO 2.5TD 2002 г.
SuperTOD II, Бинар, CB

Re: Ручное управление TOD (2HI-AUTO-4HI)

Сообщение Alekss-32rus » 26 мар 2012, 17:45

И я о том. :D
Аватара пользователя
Alekss-32rus
 
 
Сообщения: 79
Зарегистрирован: 30 мар 2011, 14:32
Откуда: г. Клинцы Брянской обл.
Благодарил (а): 0 раз.
Поблагодарили: 0 раз.
Имя: Александр
Автомобиль: Sorento BL, 2.5TD (14X л/с), TOD, MT
Год выпуска: 2006

Re: Ручное управление TOD (2HI-AUTO-4HI)

Сообщение maestro_t » 26 мар 2012, 21:02

У меня даже на нейтралке чувствуется, что передний и задний мосты имеют связь, т.е. напряжение на муфту подается всегда, после ее отключения(прерывании подачи напряжения на электромагнит) появилось ощущение, что машину отпустили. Может быть, допускаю, что из за несовершенства конструкции муфты и разной степени износа они у всех работают по разному - одним нужно для зацепления 5в, а другим достаточно 2в.
Еще пример. Пригнал прошлой зимой знакомый такую же машину как у меня и попросил проверить, у него было подозрение, что не работает передний мост(в результате оказалось был снят разъем с раздатки), так вот, на его машине при выезде с грунтовки на перекресток под небольшим углом в гололед я не смог даже тронутся с места, пересаживаюсь на свою - в режиме "Авто" хоть на холостых, хоть на среднем газу без проблем выезжаю.
maestro_t
 
 
Сообщения: 24
Зарегистрирован: 14 фев 2010, 17:58
Откуда: Белорусь
Благодарил (а): 0 раз.
Поблагодарили: 0 раз.
Имя: Антолий
Автомобиль: Sorento BL, 2.5TD (14X л/с), TOD, MT
Год выпуска: 2005

Re: Ручное управление TOD (2HI-AUTO-4HI)

Сообщение BlkDem » 26 мар 2012, 21:09

maestro_t писал(а):У меня даже на нейтралке чувствуется, что передний и задний мосты имеют связь

Напряжение на муфте, действительно, есть и на холостых оборотах (напряжение синхронизации), но расскажи, КАК (чем) ты чувствуешь? :D
maestro_t писал(а):в режиме "Авто" хоть на холостых

Режим "Авто" на холостых не работает.
Твои "подергивания" сильно смахивают на неисправный пакет фрикционов (подварились). Поэтому и "хватает" как угорелый.
Делай ревизию раздатке, не мучай машину.
Заказать модифицированную трансмиссию можно в партнерской теме - Тема: "SuperTOD-2" от BlkDem
Аватара пользователя
BlkDem
 
Модератор
 
Сообщения: 24225
Зарегистрирован: 16 сен 2009, 12:01
Откуда: TR
Благодарил (а): 1567 раз.
Поблагодарили: 1258 раз.
Имя: Максим
Автомобиль: Sorento BL, 2.5TD (170 л/с), TOD, AT
Год выпуска: 2007
Доп. информация: Был SORENTO 2.5TD 2002 г.
SuperTOD II, Бинар, CB

Re: Ручное управление TOD (2HI-AUTO-4HI)

Сообщение Alekss-32rus » 26 мар 2012, 21:15

Не знаю как АВТО на холостых не работает, но мне кажется именно в момент когда трогаешся, даже без подгазовки, на перед какой то момент идет изначально. Потом пропадает.
Аватара пользователя
Alekss-32rus
 
 
Сообщения: 79
Зарегистрирован: 30 мар 2011, 14:32
Откуда: г. Клинцы Брянской обл.
Благодарил (а): 0 раз.
Поблагодарили: 0 раз.
Имя: Александр
Автомобиль: Sorento BL, 2.5TD (14X л/с), TOD, MT
Год выпуска: 2006

Re: Ручное управление TOD (2HI-AUTO-4HI)

Сообщение maestro_t » 26 мар 2012, 21:52

BlkDem писал(а):но расскажи, КАК (чем) ты чувствуешь?

Кроме описанного выше случая с гололедом, в любой сугроб заезжал на парковках при любых оборотах(даже при свежем масле в раздатке, когда подергиваний нет). Еще когда едешь по прямой и отпускаешь газ или включаешь нейтралку чувствуешь как резко начинает падать скорость, колеса изношены по разному, в результате создается напряжение в муфте - значит фрикционы сжаты. С вынутым предохранителем накат не отличается от обыкновенного седана с задним приводом, но тяга на скорости до 60 кажется немножко упала(даже жена заметила - вообще то она чаще на этой машине ездит).
maestro_t
 
 
Сообщения: 24
Зарегистрирован: 14 фев 2010, 17:58
Откуда: Белорусь
Благодарил (а): 0 раз.
Поблагодарили: 0 раз.
Имя: Антолий
Автомобиль: Sorento BL, 2.5TD (14X л/с), TOD, MT
Год выпуска: 2005

Re: Ручное управление TOD (2HI-AUTO-4HI)

Сообщение BlkDem » 27 мар 2012, 04:10

Alekss-32rus писал(а):именно в момент когда трогаешся

Как это связано с холостыми оборотами?
Читайте тему про алгоритм работы ТОДа. Все вопросы будут сняты. :arrow: Тема: Алгоритм работы трансмиссии с TOD (читать полностью, а не первые две страницы!)
Там даже патент Борг-Варнера есть со всеми диаграммами.
И завязываем с оффтопом.
Заказать модифицированную трансмиссию можно в партнерской теме - Тема: "SuperTOD-2" от BlkDem
Аватара пользователя
BlkDem
 
Модератор
 
Сообщения: 24225
Зарегистрирован: 16 сен 2009, 12:01
Откуда: TR
Благодарил (а): 1567 раз.
Поблагодарили: 1258 раз.
Имя: Максим
Автомобиль: Sorento BL, 2.5TD (170 л/с), TOD, AT
Год выпуска: 2007
Доп. информация: Был SORENTO 2.5TD 2002 г.
SuperTOD II, Бинар, CB

Re: Ручное управление TOD (2HI-AUTO-4HI)

Сообщение maestro_t » 28 мар 2012, 00:36

Сегодня, наконец, нашел время и добрался до блока ТОД, запрятали его конкретно. Находится под ковриком слева от ног пассажира. Снял пластиковый порожек и попытался завернуть ковер, но жесткость не позволяет, тогда открутил четыре болта пассажирского сиденья и откинул его назад, после этого задрал сильнее ковер и блок появился. Разрезал провод, подходящий к третьему контакту и припаял в разрыв два длинных провода с выключателем. далее был тест драйв. Поскольку снега уже нет, тестировать пришлось на сухой грунтовке. На месте вывернул руль на пол оборота и дал в газ, чтобы с пробуксовкой - в режиме 2Н начало крутить на месте, в режиме ТОД не смог ввести в занос, просто поехал по кругу. Второй тест руль прямо и тоже рванул с места - на 2Н задние шлифовали пока не сбавил газ, на ТОДе шлифовали все четыре но слабее(передние слабее, задние сильнее - передок ведь тяжелее). Третий, заезд на небольшой подъем(как бы на эстакаду) с места задние на грунте - на 2Н колеса шлифанули пару оборотов и заехал, на ТОДе заехал без пробуксовки. Потом выехал на асфальт попробовать динамику разгона - да, на 2Н немного пошустрее особенно после 60км/ч, руль легче, тишина под днищем и накат, само собой, лучше. Лампочка с изображением трасмиссии после тестов замигала в режиме 2Н, при переключении на ТОД гаснет - завтра повешу резистор и реле, это уже мелочи.
Вывод сделал такой - пока режимов 2Н + ТОД мне достаточно, режим 4Нi ставить боюсь по той причине, что когда жена сядет за руль, то запутается или забудет переключить.
ТОД1.jpg
ТОД2.jpg
maestro_t
 
 
Сообщения: 24
Зарегистрирован: 14 фев 2010, 17:58
Откуда: Белорусь
Благодарил (а): 0 раз.
Поблагодарили: 0 раз.
Имя: Антолий
Автомобиль: Sorento BL, 2.5TD (14X л/с), TOD, MT
Год выпуска: 2005

Re: Ручное управление TOD (2HI-AUTO-4HI)

Сообщение deka » 28 мар 2012, 08:27

Я этот же разъем нашел в ногах пассажира, под пластиковой треугольной декор.крышкой.
Не часто схема совпадает с реализацией, но совпало.
deka
 
 
Сообщения: 3372
Зарегистрирован: 06 июн 2007, 16:37
Откуда: Санкт Петербург
Благодарил (а): 33 раз.
Поблагодарили: 76 раз.
Имя: Дмитрий
Автомобиль: Sorento BL, 2.5TD (14X л/с), TOD, AT
Год выпуска: 2004
Доп. информация: + 1 чиппанутая лошадь, черный, полный вебасто

Re: Ручное управление TOD (2HI-AUTO-4HI)

Сообщение maestro_t » 28 мар 2012, 09:02

deka писал(а):Я этот же разъем нашел в ногах пассажира, под пластиковой треугольной декор.крышкой.

Тот, что справа от ног? Там куча разъемов, но самого блока нет. У нас с вами одинаковые вроде машины, только у меня механика. Кстати, моя Французской сборки.
Последний раз редактировалось maestro_t 28 мар 2012, 09:10, всего редактировалось 1 раз.
maestro_t
 
 
Сообщения: 24
Зарегистрирован: 14 фев 2010, 17:58
Откуда: Белорусь
Благодарил (а): 0 раз.
Поблагодарили: 0 раз.
Имя: Антолий
Автомобиль: Sorento BL, 2.5TD (14X л/с), TOD, MT
Год выпуска: 2005

Re: Ручное управление TOD (2HI-AUTO-4HI)

Сообщение deka » 28 мар 2012, 09:05

Выразился не правильно, сорри.
Этот провод нашел в той кросс панели.
deka
 
 
Сообщения: 3372
Зарегистрирован: 06 июн 2007, 16:37
Откуда: Санкт Петербург
Благодарил (а): 33 раз.
Поблагодарили: 76 раз.
Имя: Дмитрий
Автомобиль: Sorento BL, 2.5TD (14X л/с), TOD, AT
Год выпуска: 2004
Доп. информация: + 1 чиппанутая лошадь, черный, полный вебасто

Re: Ручное управление TOD (2HI-AUTO-4HI)

Сообщение FtvkuC » 28 мар 2012, 09:45

maestro_t писал(а):что когда жена сядет за руль, то запутается или забудет переключить


Не надо недооценивать женщин, у меня с пассажирского сиденья включает на ходу полный привод (как почувствует, что жопу в поворотах таскает :)), всё знает и ниче не путается как включить и как выключить!
Аватара пользователя
FtvkuC
 
 
Сообщения: 176
Зарегистрирован: 09 окт 2011, 22:15
Откуда: Воткинск
Благодарил (а): 0 раз.
Поблагодарили: 0 раз.
Имя: Андрей
Автомобиль: Sorento BL, 2.4 (141 л/с), TOD, MT
Год выпуска: 2003
Доп. информация: Был, сейчас Nissan Pathfinder

Re: Ручное управление TOD (2HI-AUTO-4HI)

Сообщение BlkDem » 28 мар 2012, 10:27

Вашему вниманию схема с крутилкой от Pathfinder.
Посмотрите, может я где-то тупанул.
Вложения
stod_path.JPG
Схема
stod_path_ph.JPG
Конструкция коллеги dimetrius
Заказать модифицированную трансмиссию можно в партнерской теме - Тема: "SuperTOD-2" от BlkDem
Аватара пользователя
BlkDem
 
Модератор
 
Сообщения: 24225
Зарегистрирован: 16 сен 2009, 12:01
Откуда: TR
Благодарил (а): 1567 раз.
Поблагодарили: 1258 раз.
Имя: Максим
Автомобиль: Sorento BL, 2.5TD (170 л/с), TOD, AT
Год выпуска: 2007
Доп. информация: Был SORENTO 2.5TD 2002 г.
SuperTOD II, Бинар, CB

Re: Ручное управление TOD (2HI-AUTO-4HI)

Сообщение dimetrius » 28 мар 2012, 11:13

значит работать будет :)
dimetrius
 
 
Сообщения: 1828
Зарегистрирован: 09 июл 2009, 22:06
Откуда: Санкт-Петербург
Благодарил (а): 40 раз.
Поблагодарили: 16 раз.
Имя: Дмитрий
Автомобиль: Mohave HM, 3.0TD (250 л/с), TOD, AT
Год выпуска: 2014
Доп. информация: были 2,5TD 2008 и 3.3 2008

Re: Ручное управление TOD (2HI-AUTO-4HI)

Сообщение BlkDem » 28 мар 2012, 11:28

Куда оно денется :)
Заказать модифицированную трансмиссию можно в партнерской теме - Тема: "SuperTOD-2" от BlkDem
Аватара пользователя
BlkDem
 
Модератор
 
Сообщения: 24225
Зарегистрирован: 16 сен 2009, 12:01
Откуда: TR
Благодарил (а): 1567 раз.
Поблагодарили: 1258 раз.
Имя: Максим
Автомобиль: Sorento BL, 2.5TD (170 л/с), TOD, AT
Год выпуска: 2007
Доп. информация: Был SORENTO 2.5TD 2002 г.
SuperTOD II, Бинар, CB

Re: Ручное управление TOD (2HI-AUTO-4HI)

Сообщение maestro_t » 28 мар 2012, 13:08

Может заменить родной на переключатель от печки с 4 положениями, только ручку свою, для эстетики, оставить. Хотя мне кнопка для переключения 2Н-AUTO больше удобна, когда стоит в ряду с аварийкой.
maestro_t
 
 
Сообщения: 24
Зарегистрирован: 14 фев 2010, 17:58
Откуда: Белорусь
Благодарил (а): 0 раз.
Поблагодарили: 0 раз.
Имя: Антолий
Автомобиль: Sorento BL, 2.5TD (14X л/с), TOD, MT
Год выпуска: 2005

Пред.След.

Вернуться в TOD и Part-Time (BL)

Кто сейчас на конференции

Сейчас этот форум просматривают: нет зарегистрированных пользователей и гости: 2